2020年9月19日,哈尔滨理工大学将迎来70周年华诞。自校庆一号、二号公告发布以来,各级领导、各界人士和广大海内外校友给予了热切关注和鼎力支持。在此,谨致以最衷心的感谢和最崇高的敬意!
风雨七秩立德树人广育英才,桃李万千求真务实誉满华夏。70年校庆,是哈尔滨理工大学发展史上的一座里程碑,也是万千哈理工人畅叙校友情、师生情、母校情的一次空前盛会,更是处在改革发展攻坚期的哈理工凝聚人心、汇聚力量、推进“双一流”建设的一个重要契机。我校在做好常态化疫情防控工作的前提下,以线上与线下相结合的形式开展校庆系列活动。让我们在这个收获的时节相聚在云端,相聚在美丽的哈理工校园,同襄盛举,共庆华诞。为方便社会各界宾朋和海内外广大校友出席、参加各类校庆活动,现将校庆期间活动安排及联络方式公告如下,敬祈周知。
一、“云校庆”直播节目单



直播平台:人民网、新浪网、学习强国、学校官方抖音、学校官方B站。直播间地址将在学校官方微信公众号另行发布,敬请关注。
回放平台:人民网、新浪网。
点播平台:哈尔滨理工大学70周年校庆专题网站
http://xiaoqing70.hrbust.edu.cn/
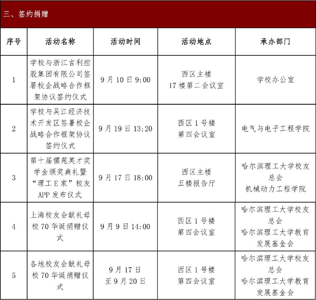
二、校庆系列活动(学校活动)




三、校庆系列活动(学院活动)
各学院开展的校庆系列活动,详见附件:《校庆期间学院活动安排》。
四、联络方式
校庆办公室:0451-86391015 86390894
学校办公室:0451-86390077 86390800
校友总会:0451-86390890 86390294
教育发展基金会:0451-86390294
哈尔滨理工大学70周年校庆网站http://xiaoqing70.hrbust.edu.cn/
哈尔滨理工大学教育发展基金会在线捐赠平台

哈尔滨理工大学
2020年9月15日