今年年初,黑龙江省教育厅公布第二批黑龙江省高等学校课程思政示范项目名单,我校经济与管理学院信息管理与信息系统系申报的“ERP原理及应用”课程思政示范课程和教学团队被认定为黑龙江省高等学校课程思政示范课程和教学团队;信管系专业骨干教师主持及参与完成的教研项目分别获评2020、2022年“黑龙江省高等教育教学成果”一等奖、二等奖各2项,一流本科专业建设再创新佳绩。
信息管理与信息系统专业始建于1998年,2006年被评为“黑龙江省省级重点专业”,2007年被评为“国家特色专业”,2012年再次获批为“黑龙江省省级重点专业”,2020年入选首批国家级一流本科专业建设点,为黑龙江省属院校唯一首批入选专业。所属学科“管理科学与工程”学科在教育部第四轮学科评估中取得B等级(前20%-30%),入选黑龙江省高水平大学特色优势学科、黑龙江省国内一流建设学科。

信息管理与信息系统专业教师
习近平总书记指出,“‘两个一百年’奋斗目标的实现、中华民族伟大复兴中国梦的实现,归根到底靠人才、靠教育”。近年来,信息管理与信息系统专业在学校及学院党委的带领下,始终坚持以习近平新时代中国特色社会主义思想为指导,深入贯彻落实党的十九大和十九届历次全会精神,立足于适应国家和区域经济社会发展需要,主动契合数字经济时代的发展需求,践行“学科交叉融合”教育理念,实施教学和科研“双驱”并进,专业建设成效显著,取得众多标志性成果,以优异的发展业绩和昂扬奋进的姿态迎接党的二十大胜利召开。

系主任孙嘉轶带领专业骨干教师谋划一流专业建设

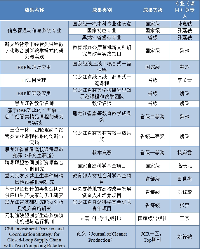
2020-2022年专业建设标志性成果
围绕中心工作促党建,筑基强本,助力教师达成育人育己双向目标
信息管理与信息系统专业党支部坚持党建工作与中心工作相结合,构建了坚持1个统领、聚焦2项重点任务、坚持锤炼3项品格、促进4项工作提质增效的“强党建 促发展‘1234’工作模式”。具体为:以党的政治建设为统领,聚焦培养时代新人和服务经济社会发展两项重点任务,坚持锤炼提高政治站位、教育教学立德树人和科研服务顶天立地三项品格,促进支部党建工作成效、专业建设水平、人才培养质量和服务社会能力四项工作质量提升。党支部先后获得“先进党组织”称号和“党支部党务工作与中心工作融合案例”奖。

专业教师学习研讨
成立师德师风建设工作小组,建立师德教师个人档案,树立一批师德先进典型,积极开展师德教育、宣传等系列活动,宣传一线教师在疫情期间精心授课育人、搭建毕业生就业平台等典型事迹,激励教师以德修身、以德育人,营造为人师表、爱岗敬业、诲人不倦的育人氛围,增强广大教师的职业荣誉感和自豪感,形成学习先进事迹、争做师德表率的新局面。

优秀教师典型引领
充分发挥专业自身特色和优势,贯彻落实“三全育人”教育理念,坚持“德智并重、德业融合”,挖掘专业课程中蕴含的文化基因和价值范式,在“润物细无声”的知识学习中融入理想信念层面的精神指引。以课程建设为主战场、课堂建设为主渠道,积极开展党建引领、课程思政、创业实训、文化融合等特色思想政治教育工作,引导学生参加丰富多彩的校园文化活动,激发学生爱党、爱国、爱校的情怀。通过通识课、专业前沿课程、专业创新实践课以及系列主题教育活动和第二课堂实践,激发学生勤于实践、追求卓越的激情。2021年,杨彩霞副教授荣获“黑龙江省首届高等学校课程思政教学竞赛”研究生赛道一等奖。2022年魏玲教授等负责的“ERP原理及应用”被认定为“黑龙江省高等学校课程思政示范课程和课程思政教学团队”。

黑龙江省高等学校课程思政教学竞赛获奖及示范课程和教学团队
推动育人方式改革,稳中求变,持续推进教材和课程建设
注重教学内容“高阶性、创新性和挑战度”,突出教材建设先行地位,坚持“精品示范、优化核心、强化特色、与时俱进”,推进“金课”建设。围绕专业办学定位,以“双一流”建设为引领,凝练专业特色,着眼于开发学生的应用能力和创造力,开发优质课程与教材,优化教学资源配置,将专业教育、实践训练、创造力训练有机统一,对人才培养方案进行改革与创新。近三年,专业教师在高等教育出版社、科学出版社、清华大学出版社出版《ERP原理及应用》等主干课程高水平教材3部,夯实教学基础,2021年获批“哈尔滨理工大学规划教材项目”5项,2023年前将完成全部出版工作。

专业教材建设团队开展研讨
持续推进一流本科课程建设,切实打造优质金课。四门课程先后获批国家级及省级一流课程、课程思政示范课程建设项目,两门课程获批校级一流课程建设项目。2020年魏玲教授主讲的“ERP原理及应用”获批首批“国家级线上线下混合式一流课程”,是学院首个自主建设的国家级“金课”;2021年李长云教授主讲的“IT项目管理”获批“黑龙江省线上线下混合式一流课程”,并被推荐角逐国家级“金课”。在学院一流课程改革与建设项目的支持下,2023版培养方案瞄准数字经济背景,拟新增“人工智能”“Python基础与应用”“商务数据分析”“大数据可视化”等课程,为打造龙江数字经济新蓝海提供人才智力支持。

获批国家级及省级一流课程
深耕教学研究,持续积累,实现教学成果从“量变”到“质变”
建立以“学院教学指导委员会-教学团队-教师”三层教学决策与监督组织,发挥资深教师“传帮带”作用,加强教学师资团队建设,基于学习任务,探讨通过雨课堂、MOOC、虚拟仿真实验等方式,推进“PBL+OBE”等新型教学方法,融合“课前、课中、课后”,统筹“线上线下”,全程联动学习,全程数据驱动。专业教师先后在《黑龙江教育(高教研究与评估)》《黑龙江教师发展学院学报》等高水平教研期刊发表论文12篇,获批厅局级以上教研项目13项。2021年,魏玲教授主持的《新文科背景下经管类课程数字化融合创新教学模式的研究与实践》项目获批首批“教育部新文科研究与改革实践项目”,实现了学院国家级教研项目首次突破;姚锋敏教授主持的“新文科背景下地方高校经管类一流专业创新-融合-协同建设模式的研究与实践”项目获批“黑龙江省高等教育教学改革研究重点委托项目”;魏玲教授作为申报人于2020年、2022年连续两次获评“黑龙江省高等教育教学成果二等奖”;田世海教授和杨彩霞副教授参与完成的教研项目分别获评2020年、2022年“黑龙江省高等教育教学成果一等奖”。

黑龙江省高等教育教学成果获奖
2019-2020年,魏玲、杨彩霞2名教师先后被评为黑龙江省普通高等学校创新创业教育指导委员会委员、黑龙江省电子商务职业教育教学指导委员会委员;2021年,魏玲教授被评为“黑龙江省教学名师”,实现了学院省级教学名师的突破;2022年,姚锋敏教授被评为“黑龙江省教育科学规划领导小组评审专家”“黑龙江省教育评估检测专家库入库专家”,同年,姚锋敏教授作为主要执笔人,协助教育厅完成了《黑龙江省普通高等学校商科教育改革创新实施方案》,为我省打造“新思维+新技术+新模式+新服务”的商科教育新格局贡献智慧和力量。

省级专家聘书

学校及学院领导慰问省级教学名师魏玲教授
立足龙江大地开拓创新,教研相长,科研成果丰硕
专业始终秉承“由科学而达至修养”的教育原则,强调科学研究活动要积极融入教育教学之中,高水平科研成果应及时植入教学内容之中,使二者相辅相成,相互促进。依托学院管理科学与工程、工商管理两个博士学位授权点,博士后流动站和黑龙江省高水平大学特色优势学科、省高校人文社科重点研究基地、省高校哲学社会科学创新团队及省级领军人才梯队,依据学科特色优势构建了“供应链优化及建模”“大数据联盟运行模式研究”“云制造创新管理”“网络舆情管理”等科研团队,取得了一批有理论深度、有创新价值、有实践意义、有社会影响的科研成果。

专业教师参加学术会议
近五年,承担省部级以上科研课题30余项,其中主持国家自然科学基金项目4项、教育部人文社会科学研究项目5项、中央支持地方高校改革发展资金人才培养项目1项、中国博士后项目3项、黑龙江省自然科学基金与黑龙江省哲学社会科学基金项目17项。2021年,姚锋敏教授获批“中央支持地方高校改革发展资金人才培养项目”;2022年,青年教师张奔获批“黑龙江省自然科学基金项目优秀青年项目”,以上2个项目分别实现了学院的首次突破。专业教师在科学出版社、经济管理出版社等出版学术著作11部,在《Journal of Cleaner Production》《International Journal of Logistics Research and Applications》《中国管理科学》《系统工程学报》《管理评论》《中国软科学》等国内外重要期刊及国际会议上发表高水平学术论文90余篇,其中被SSCI/SCI、EI、CSSCI检索收录60余篇,在基金委管理科学部重要期刊发文20余篇。在科研获奖方面,获得黑龙江省社会科学优秀成果奖一等奖1项、二等奖2项、三等奖1项,黑龙江省高校人文社会科学研究优秀成果奖一等奖1项、二等奖1项、三等奖1项。

荣获黑龙江省社会科学优秀成果奖
专业教师以服务龙江高质量发展建设为己任,发挥学科专业特长开展科学研究。参与起草制定省商务厅《黑龙江省电子商务与物流协同发展》《黑龙江省直播电商发展三年行动计划(2020-2022)》等政策文件,以及《黑龙江省电子商务“十四五”规划》评审工作。策划电商兴农公益项目,指导学生开展科技助农项目10余项,引导专业师生助力龙江乡村振兴。

专业教师助力龙江乡村振兴
构建交叉融合教学体系,校企联动,致力知识-能力-育人培养一体化
学生培养坚持“三立足,四加强”,立足立德树人、立足知识传授、立足能力提升;在教学过程中加强教学资源建设,加强以学生为中心的教学改革,加强科研育人思政育人,加强实践教学环节的训练。以提升学生能力为目标,整合教学团队、软件平台和行业企业等资源,构建全链条全过程的实践教学模式,建立多元化的校外实习、实训基地。目前,已与珍宝岛药业、智谷星图、领航机器人、测试空间上凡科技、用友集团、哈尔滨电气集团、哈尔滨达内科技、哈尔滨乐辰科技等多家企业建立长期的校企专业教学、实习、培训、服务等合作关系。2021年,魏玲教授获批教育部“产学合作协同育人”项目。以学科竞赛为载体推动创新创业教育实施,鼓励学生参与“互联网+”“三创赛”“大创项目”等各类创新创业大赛,形成“以赛促教、以赛促学”教学模式,获得国家级及省级奖项近200人次。2022年,专业教师指导学生参加中国“互联网+” 大学生创新创业大赛获得省级金奖1项。

学生在珍宝岛药业实习实践


学生参加学术竞赛
入选国家级一流本科专业建设点以来,专业数十位同学进入复旦大学、华东师范大学、西南交通大学、对外经济贸易大学、苏州大学等知名高校攻读硕士、博士研究生及博士后。毕业生凭借优良的信息素养、踏实的工作作风、较强的实践能力和突出的创新精神,受到阿里巴巴、华为、海尔、浪潮、字节跳动、用友网络等单位的重用和好评。

学生学习生活
初心如磐践使命,砥砺奋进启新程。信息管理与信息系统专业将继续在“党建+”引领下,紧密围绕学校及学院“十四五”发展目标任务,注重高质量发展,以新文科认证为指引、以实施《黑龙江省普通高等学校商科教育改革创新实施方案》为契机,加强“数智”背景下专业建设和特色发展,创新教学模式,不断提升高素质应用创新型人才培养质量,开创一流专业建设新局面。