11月2日,由共青团中央、教育部、人力资源社会保障部、中国科协、全国学联和陕西省人民政府共同主办的第十四届“挑战杯”中国大学生创业计划竞赛终审决赛在西安交通大学圆满落幕。本届竞赛吸引来自2700余所高校的300多万名学生参与,累计提交39万余个创新创业项目。我省共有71所高校参加省赛选拔,6所高校脱颖而出,成功晋级全国总决赛。
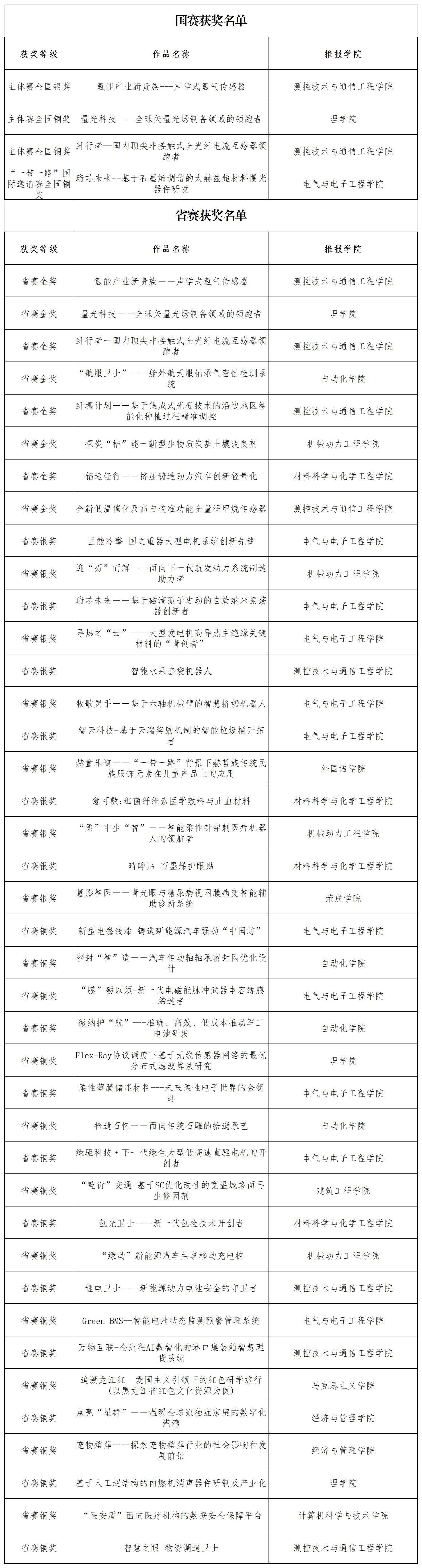
在全国总决赛现场,我校参赛团队与众多双一流高校团队同台竞技,荣获1银3铜佳绩,其中《氢能产业新贵族——声学式氢气传感器》获主体赛全国银奖,这是继2008年以后我校再次在“挑战杯”中国大学生创业计划竞赛主体赛中获得该奖项!在此前的省级竞赛中,我校获得金奖8项,银奖12项,铜奖20项的喜人成绩,居于全省高校前列,学校获得“优秀组织奖”,赵波等23位教师获优秀指导教师称号。


我校参赛团队在“挑战杯”全国总决赛现场
11月5日,学校党委副书记赵水杉主持召开座谈会,与参赛师生代表开展深入交流。赵水杉向获奖师生表示祝贺,对各参赛团队刻苦努力、相关职能部门周密组织以及各学院通力合作表示感谢。他指出,“挑战杯”作为高规格大学生竞赛,一直是反映高校创新人才培养的重要标志,本次大赛我校取得优异成绩,彰显了学校办学特色和学科专业优势,体现了学生扎实的专业素养和拼搏进取的精神风貌,提升了学校的社会影响力和美誉度。他对今后工作提出三点希望:一要进一步优化赛事组织和保障机制,加大“挑战杯”政策支持和奖励力度,强化宣传动员,激发师生参赛热情,吸引更多学生加入科技创新活动中来,营造“无挑战,不青春”的科创报国氛围,进一步发挥科创育人实效;二要整合校内外各方面资源,挖掘学科优势项目,建立重点项目培育机制,坚持以赛促学、以赛促练、以赛促创、以赛促发展,力争为学校创新人才培养作出新的更大贡献;三要总结凝炼经验,发挥“传帮带”作用,将好的备赛参赛做法传递分享给更多师生,将崇尚科学、追求真知、勤奋学习、锐意创新、迎接挑战的“挑战杯”宗旨体现到工作学习当中,在时代发展大潮中敢想敢干、敢拼敢创、迎难而上、奋勇争先。职能部门、指导教师和参赛学生结合工作实际,从政策支持、竞赛组织、教师指导、团队协作、项目打磨、创新突破、不足和改进等方面畅谈了参赛心得与成长体会。


座谈会现场
近年来,学校高度重视创新人才培养,以老校长王大珩院士科学家精神为引领,支持创新、激发创意、培育创造、扶持创业,将“挑战杯”赛事列入年度重点工作,学校主要领导亲自过问,分管领导靠前指挥、带队参赛,强化教学部门、科技转化部门、学生工作部门三方协同,贯通课地赛一体化,全方位增强资源合力。团委发挥团学组织优势营造竞赛氛围,走进基层深度挖掘,2024年开展校院宣讲培训会20余场,349个学生团队、4000余名青年学生、指导教师参赛。备战国赛期间,多次召开项目研讨会,组织专家论证和实战路演,为项目提供个性化、定制化的升级方案。参赛师生锚定目标,夜以继日潜心打磨作品,为本届竞赛取得佳绩打下坚实基础。

学校党委副书记赵水杉带队参加省赛
接下来,校团委将继续全面落实团中央、团省委、学校党委有关科技创新、人才培养和思政建设要求,发挥团学组织优势,加强协同育人力度,全链条、全过程、全方位推进办赛、备赛、参赛工作,持续提高“挑战杯”系列竞赛在全校师生中的品牌引导力、影响力、公信力,做好竞赛“后半篇文章”,聚焦科技强国战略部署,切实提升科创实践育人工作实效,服务学校高质量发展,奋力书写为中国式现代化挺膺担当的青春篇章。

项目简介:
《氢能产业新贵族——声学式氢气传感器》
目前,国内外氢能源产业氢气传感器主要为催化燃烧式工作原理。该类型传感器虽已发展几十年,但部分较严重技术问题始终未得到解决,包括:传感器工作温度较高,高湿冷凝环境下传感器无法正常工作;传感器需定期(30日)校准,否则会有较严重的零点与灵敏度漂移问题;且存在抗高浓度冲击与抗中毒问题。以上问题是催化式传感技术本身固有痛点问题,不采取全新传感技术是难以解决问题的。本项目采用超声波检测技术,综合运用声学、电子学、热力学、信号处理等技术,研发了新型超声波氢气传感器。该传感器是国内首次采用超声波手段实现氢气检测的落地科技成果,其克服了催化燃烧式氢气传感器的所有缺点,且同时具有低成本、低功耗、长寿命等优势,为氢能源工业以及氢燃料新能源汽车等行业的氢气安全检测、氢气环境治理等领域开拓出一条崭新的道路,具有很高的社会效益和经济效益。
获奖等次:主体赛,全国银奖
推报学院:测控技术与通信工程学院
指导教师:孙慧、黄春丽、张宏磊
团队成员:丁鸿宇、周国奥、张林、王浩淼、姜洁、马妍、杨可心、刘洋、邢子健、李高晗

《量光科技——全球矢量光场制备领域的领跑者》
矢量光场是一种特殊的结构光场,具有的独特的动力学特性、轨道角动量特性和拓扑结构,表现出了标量光场无法比拟的优势。在量子通讯、超分辨成像、微纳加工领域具有巨大优势。本项目团队聚焦矢量光场的制备方向,瞄准市场空白,立足行业需求,以同时产生两束能够独立调控空间结构、彼此相位相互锁定、且可动态调控的任意空间模式矢量光束为目标,开发出了可填补国内外市场空白的双矢量光束动态调控产生装置。围绕相关研究方向,项目团队在物理学顶刊PRL上发表研究论文一篇、在光学顶刊Optica上发表研究论文一篇(均学生一作),其中封面文章4篇,总计11篇高水平SCI论文和9项发明专利,形成了项目的技术壁垒。
获奖等级:主体赛,全国铜奖
推报学院:理学院
指导教师:赵波、朱智涵、刘辉、Carmelo Rosales、刘桂娟
团队成员:于翔宇、付芮、吴海俊、王安鹏、姚万北、李春宇、吴佳媛、陈达、孙婉宁

《纤行者——国内顶尖非接触式全光纤电流互感器领跑者》
电流互感器是一种常见的电气设备,用于测量、监测和保护交流电路中的电流。它能够将高电流变换成可以接受的小电流,同时提供电流测量和隔离的功能。电流互感器在电力系统和工业应用中发挥着重要的作用,为电力系统的稳定运行和设备的安全性提供了重要的支持和保障。本产品可帮助电力系统运营商实时监测电网中的电流负荷,及时发现电路故障和异常情况,保障电力系统的安全稳定运行,解决了传统电流互感器结构复杂、体积大、重量大、易燃易爆、动态范围小等问题,弥补了其它光纤电流互感器受本征频率影响大、动态环境中检测误差大等缺点,具有非接触式测量、高精度、高可靠性、抗干扰能力强等特点。
获奖等级:主体赛,全国铜奖
推报学院:测控技术与通信工程学院
指导教师:冯月、张宏磊、刘驰
团队成员:赵盛旭、李嘉晴、袁悦、李伟罡、李德龙、沈刘洋、米员正

《珩芯未来--基于石墨烯调谐的太赫兹超材料慢光器件研发》
珩芯未来团队的基于石墨烯调谐的太赫兹超材料慢光器件项目,针对传统慢光器件的制备复杂、体积庞大、功率损耗高和可调谐范围窄等问题,提出了创新的解决方案。项目致力于开发先进的慢光器件,利用石墨烯费米能的调节实现慢光的可控性与低成本批量生产。项目通过创新图案化石墨烯层处理技术和MPA算法,实现了慢光效应的调控,具有制备工艺简单、器件体积小、功率损耗低和可调谐范围广的特点。这些器件通过精确控制介质的色散特性来调整光信号的群速度,进而实现慢光效应,广泛应用于光通信、全息存储、相控阵雷达及量子计算等领域,市场规模达千亿元。珩芯未来团队致力于打造未来慢光器件行业的中国芯!
获奖等级:“一带一路”国际邀请赛,全国铜奖
推报学院:电气与电子工程学院
指导教师:陈明华、贺训军
团队成员:汪建鑫、韩世豪、欧孟秋、Byambadorj Tserenlkham、NITIAVINTOKANA FRANCIA
