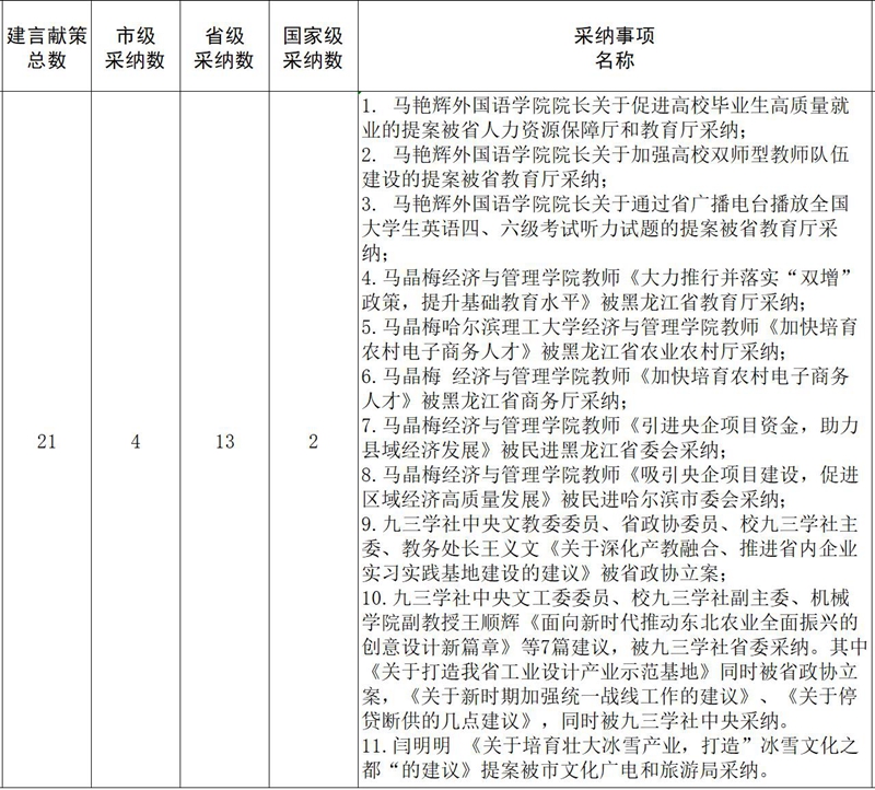
近期,我校党委统战部陆续收到省委教育工委、各民主党派省委的表彰通知和采用证明。一年以来,我校统一战线成员、民主党派基层组织、政协委员凝心聚力、携手前进,荣获多项荣誉,九三学社哈尔滨理工大学支社主委王义文当选九三学社中央教育文化专门委员会委员,九三学社哈尔滨理工大学支社副主委王顺辉获九三学社中央2021-2022年度参政议政先进个人,民盟哈尔滨理工大学委员会主委闫明明荣获省盟务工作先进个人,闫明明完成的调研报告荣获优秀调研成果三等奖,闫明明被聘为第八届省人民检察院特约检察员。广大政协委员为龙江发展建言献策,助力龙江全面振兴、全方位振兴,2023年建言献策被采纳21项,国家级采纳2项、省级采纳13项、市级采纳4项。我校1项统战实践创新成果被省委教育工委采纳并报送省委统战部。

王义文当选九三学社中央教育文化专门委员会委员

闫明明(民盟哈尔滨理工大学委员会主委)荣获盟务工作先进个人

闫明明(民盟哈尔滨理工大学委员会主委)完成的调研报告荣获优秀调研成果三等奖

黑龙江省人民检察院聘任闫明明(民盟哈尔滨理工大学委员会主委)为第八届特约检察员

王顺辉(九三学社哈尔滨理工大学副主委)被社中央评为参政议政先进个人

学校统战实践创新成果被省委教育工委采纳并报送省委统战部


九三学社哈尔滨理工大学副主委王顺辉撰写的2份社情民意信息被九三学社中央《九三学社信息》采纳

九三学社哈尔滨理工大学副主委王顺辉撰写的提案被九三学社省委采用并被省政协立案

2023年21项建言献策成果被采纳:国家级采纳2项、省级采纳13项、市级采纳4项