按照习近平总书记提出的“一切工作都要往实里做、做出实效”的工作要求,更好发扬党的实干精神,由学生工作办公室主办,社区自我服务委员会承办的“创建美丽校园”寝室文化节系列活动于10月10日至11月30日顺利举行并圆满结束。
【寝室文化节系列活动一】解决寝室内外问题,营造良好住宿环境
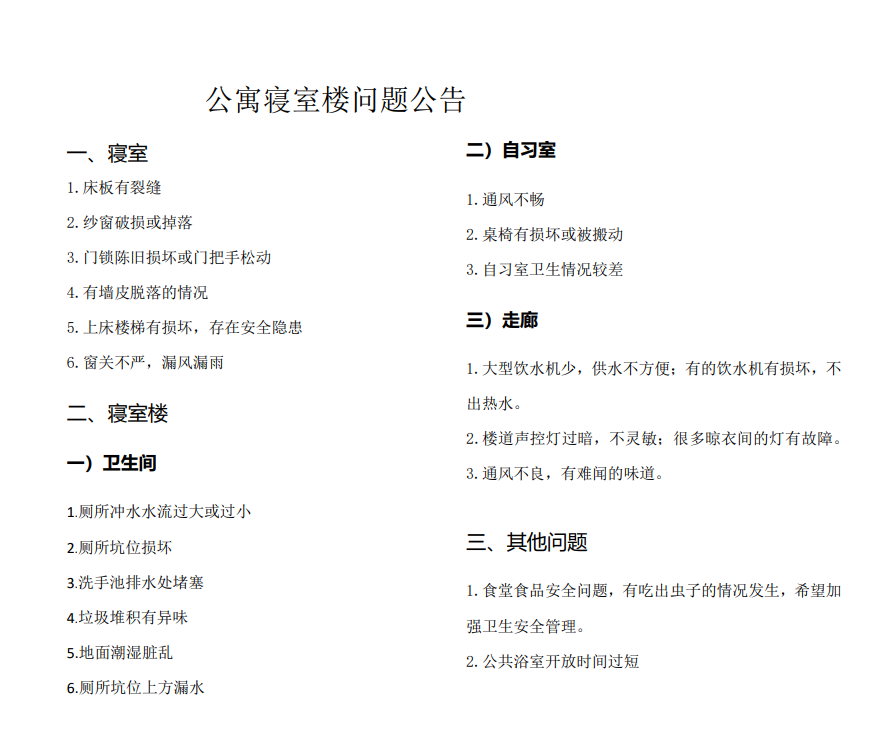
学生寝室是同学们学习、生活、休息的重要场所,在大学生活中占具重要地位。为了进一步提高学生们的生活质量,营造更加安全、舒适的生活环境,解决寝室中存在的问题,社区自我服务委员会积极开展了寝室问题统计活动,本次活动采用调查问卷的形式从方方面面进行分类统计和汇总,并在各个寝室楼对共存问题进行公示,积极配合后勤部门解决问题。
本次活动进一步保障了宿舍安全,消除了潜在安全隐患,社自委在下一步工作中将对发现的问题逐项监督落实,争做学生的坚强后盾,让大家的大学生活没有后顾之忧。
社自委在此倡导同学们能够各尽其力,关心身边小事,共同维护宿舍的安全和环境,一起努力以营造一个更加安全、健康、舒适的学习和生活环境。为创建安全和谐的美丽校园共同努力。

寝室楼问题项公示清单
【寝室文化节系列活动二】“老地方,新名字”,最美寝室楼名征集活动
为了进一步推进学生公寓文化建设工作,让熟悉的居住环境也可以焕发出新的生机,特此举办“最美寝室楼名”的征集活动。
在活动期间,同学们积极参与,反响热烈。收集上来的名字多种多样,创意多多。有的搞怪可爱,不走寻常路;有的诗意满满,文化底蕴浓厚;有的出奇制胜,充满美好愿景,这些名字无不幽默风趣,巧思别具,让人会心一笑
在经过大众投票和评委审核后,最终确定了最美寝室楼名单。

寝室楼名结果公示
【寝室文化节系列活动三】铸就反诈长城,擦亮识骗慧眼——荣成学院“无诈校园”活动
为了进一步加大校园反诈宣传力度,普及防诈骗知识,增强大学生的法制观念,提高安全防范意识,切实有效提升大学生反诈骗能力,维护学生的切身利益。荣成学院社区自我服务委员会联合青渔滩派出所举办了此次“无诈校园”活动。
此次活动分为初赛和复赛两部分。其中初赛在线上进行,由各系参赛组进行主题视频制作,最终根据点赞量、反诈app信息完善度及评委打分综合评定,选出12部作品进入复赛。
复赛于11月15日在启航中心四楼举办。青鱼滩派出所民警李峰警官,学院学生工作办公室孙晶、冷涛、孙石林、焦新民、连弘垚老师参加了本次活动并担任评委。各参赛组在现场进行反诈主题ppt的演讲后,由评委团进行现场评分。经过激烈的竞争和层层角逐,最终有六支队伍分别斩获一、二、三等奖。
本次校园反诈宣传活动,让学院学生丰富了反诈知识,对电信诈骗手段及如何防范有了更加深入的了解,有效降低学生群体遭受电信诈骗的风险。在帮助学生提高防诈能力的同时,积极普及相关法律知识,避免因法律知识淡薄被不法分子利用。为有效防范、打击电信网络诈骗犯罪打下了坚实的基础。

“无诈校园”活动合影
【寝室文化节系列活动四】提升内务水准,评选星级寝室
为养成学生文明生活习惯,培养学生自理和自治能力,增强学生的文明自律意识,营造更加整洁卫生、安全健康、团结向上、学风优良的宿舍文化氛围,学院举办了此次星级寝室评选活动。
初赛活动时间为10月18日,由每个宿舍楼的楼长对全部寝室进行筛选及推优,分别从寝室卫生、寝室安全和寝室文化三个部分进行考核。考核期结束后每个公寓楼推选出2-3个寝室,最终选出25个寝室进入复选阶段。
复选时间为11月26日,由评委团进行实地考察并根据寝室评分细则表进行打分,最终选定8个五星级寝室和7个四星级寝室。
本次星级寝室评比活动为我院学生在寝室卫生、寝室安全和寝室文化方面树立了新标杆。通过这次活动,我院学子能够拥有一个相互学习、相互促进的良好氛围,打造整洁卫生的优秀寝室文化,形成标准化、规范化的寝室文化新风尚。

获奖寝室
寝室文化节系列活动的成功举办,一方面是为了提高同学们的住宿质量,打造一个舒适、怡人的生活环境,让同学们的学习生活没有后顾之忧;另一方面也是从小事入手,“一室之不治,何以天下家国为?”。寝室只是大学生活的一个缩影,由此出发希望大家能够继续在其他各方面发挥主观能动性,不断完善自我,持续提高和进步。(摄影:孙明骏 王帅)