为激励广大中青年教师积极投身于教学工作,探索教学方法,研究教学内容,提高教学质量,做好教书育人工作,培养一批综合素质高、教学效果好的教师,5月13日,由荣成学院工会、教务部、教学督导与高教研究办公室、组织人事部主办,荣成学院青年教师联谊会承办的第四届青年教师教学比赛的决赛顺利举办。本次教学比赛的决赛分为讲课(人文社会科学组和自然科学组)、微课教学和多媒体课件制作等三个专项比赛的决赛,共有43人参加了决赛。本次决赛邀请了哈尔滨工业大学(威海)张京明、杨东霞教授,荣成学院王雅文、吴知丰、麻森、郭殿福、宋润滨、邵铁柱、惠兆阳教授以及曾获得省级青年教师讲课比赛优异成绩的郭林秀、徐辉、孙佳瑜老师担任评委。
在讲课决赛中,每一位参赛老师都做了认真、充分的准备,不论是理工科复杂的公式推导演算、难懂的逻辑推理,还是人文类课程枯燥的理论知识阐述,他们都能讲授得生动形象、深入浅出,充分展示了参赛教师扎实的基础理论功底和较高的课堂教学水平。各位评委本着公开、公平、公正的原则,对参赛教师在决赛中所涉及的教案设计、教学方法、教学结构、仪态仪表、知识传授、教学互动和语言表达等内容进行了评审。在微课决赛中,参赛教师的微课视频围绕选题设计,突出重点,注重实效;教学内容严谨充实,理论联系实际;教学组织与编排突出重点,逻辑性强,明了易懂。评委们根据视频材料完整、技术规范、选题价值、教学设计与组织、教学方法与手段、目标达成、教学特色、教学规范等方面对参赛教师的微课视频进行了评审。在多媒体课件制作决赛中,参赛教师的多媒体课件教学目标清晰、重点难点突出、逻辑结构严密,层次分明,媒体制作精细,吸引力强。评委们根据课件的科学性、规范性、知识体系、教学理念及设计、教学策略与评价、运行状况、设计效果、界面设计、媒体效果等方面对参赛教师的多媒体课件进行了评审。
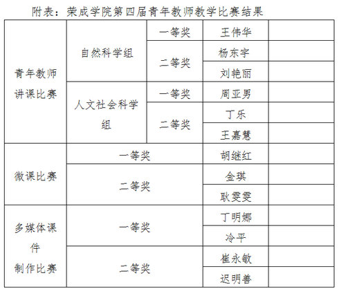
赛后,李少先副院长宣读了学院第四届青年教师教学比赛结果,祝贺青年教师取得的优异成绩。他鼓励广大青年教师积极投身教学工作,树立“立德树人”的教育理念,不断提升教学水平和技能,同时向参与本次活动的所有评委及工作人员表达了谢意。
本届青年教师教学比赛,为青年教师提供了展示平台,充分展现了青年教师良好的教学风采和授课水平。


青年教师讲课比赛一等奖

青年教师讲课比赛二等奖

微课比赛、多媒体课件制作比赛颁奖现场一等奖、二等奖

青年教师讲课比赛、微课比赛、多媒体课件制作比赛获奖者合影